落实知识产权强国!国知局发布《涉及标准的发明专利申请指引》

发布日期:2026-03-16 00:00:00   作者 :律辉律师事务所    浏览量 :15
律辉律师事务所 发布日期:2026-03-16 00:00:00  
15

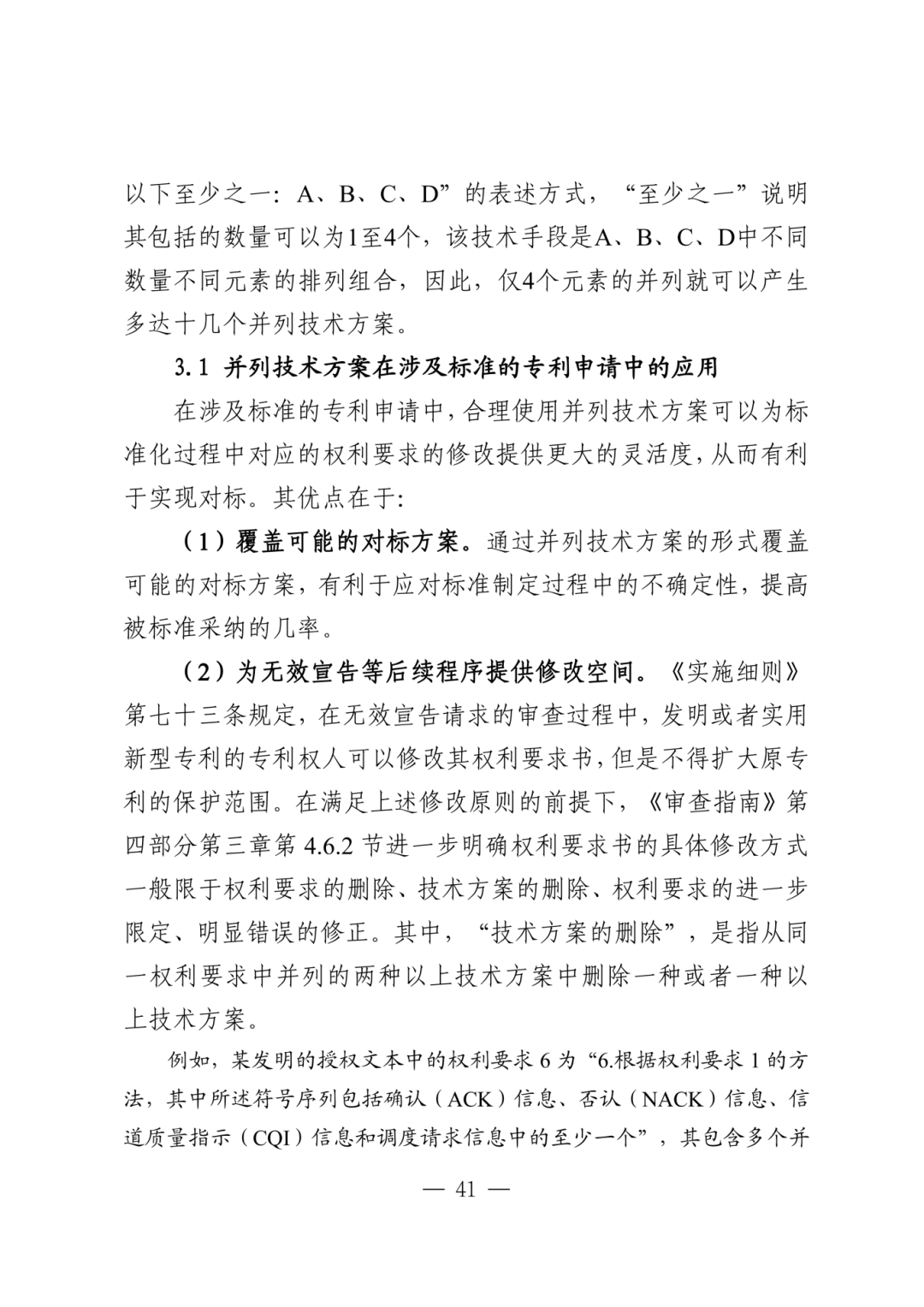
近日,国家知识产权局发布了《涉及标准的发明专利申请指引》。全文如下:

image.png

涉及标准的发明专利申请指引_01.png涉及标准的发明专利申请指引_02.png涉及标准的发明专利申请指引_03.png涉及标准的发明专利申请指引_04.png涉及标准的发明专利申请指引_05.png涉及标准的发明专利申请指引_06.png涉及标准的发明专利申请指引_07.png涉及标准的发明专利申请指引_08.png涉及标准的发明专利申请指引_09.png涉及标准的发明专利申请指引_10.png涉及标准的发明专利申请指引_11.png涉及标准的发明专利申请指引_12.png涉及标准的发明专利申请指引_13.png涉及标准的发明专利申请指引_14.png涉及标准的发明专利申请指引_15.png涉及标准的发明专利申请指引_16.png涉及标准的发明专利申请指引_17.png涉及标准的发明专利申请指引_18.png涉及标准的发明专利申请指引_19.png涉及标准的发明专利申请指引_20.png涉及标准的发明专利申请指引_21.png涉及标准的发明专利申请指引_22.png涉及标准的发明专利申请指引_23.png涉及标准的发明专利申请指引_24.png涉及标准的发明专利申请指引_25.png涉及标准的发明专利申请指引_26.png涉及标准的发明专利申请指引_27.png涉及标准的发明专利申请指引_28.png涉及标准的发明专利申请指引_29.png涉及标准的发明专利申请指引_30.png涉及标准的发明专利申请指引_31.png涉及标准的发明专利申请指引_32.png涉及标准的发明专利申请指引_33.png涉及标准的发明专利申请指引_34.png涉及标准的发明专利申请指引_35.png涉及标准的发明专利申请指引_36.png涉及标准的发明专利申请指引_37.png涉及标准的发明专利申请指引_38.png涉及标准的发明专利申请指引_39.png涉及标准的发明专利申请指引_40.png涉及标准的发明专利申请指引_41.png涉及标准的发明专利申请指引_42.png涉及标准的发明专利申请指引_43.png涉及标准的发明专利申请指引_44.png涉及标准的发明专利申请指引_45.png涉及标准的发明专利申请指引_46.png涉及标准的发明专利申请指引_47.png涉及标准的发明专利申请指引_48.png涉及标准的发明专利申请指引_49.png涉及标准的发明专利申请指引_50.png涉及标准的发明专利申请指引_51.png涉及标准的发明专利申请指引_52.png涉及标准的发明专利申请指引_53.png

涉及标准的发明专利申请指引_54.png

关于我们
ABOUT US
北京律辉律师事务所,是一家专注于知识产权领域的律师事务所,我们的合伙人均为经验丰富的知识产权律师。
快速链接
QUICKLINKS
新闻中心
NEWS CENTER
支持 反馈 订阅 数据